本文为大家整理的是青海2022-2024历年艺术高考分数线,包含本科和专科,希望对大家有所帮助。
一、2024年青海艺术类录取控制分数线
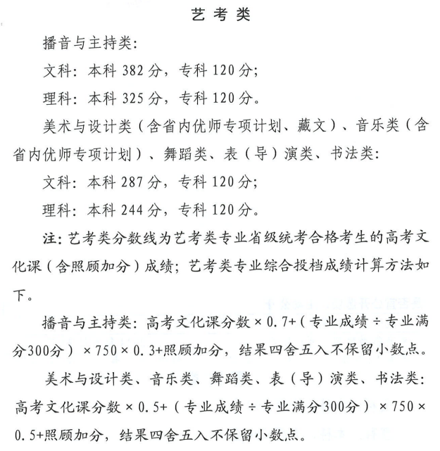
2024年普通高等学校在青海招生录取控制分数线-艺考类

2024年普通高校招生艺术类专业省级统考合格分数线

二、2023年青海艺术类录取控制分数线

三、2022年青海艺术类录取控制分数线


点击展开
本文为大家整理的是青海2022-2024历年艺术高考分数线,包含本科和专科,希望对大家有所帮助。
2024年普通高等学校在青海招生录取控制分数线-艺考类

2024年普通高校招生艺术类专业省级统考合格分数线



