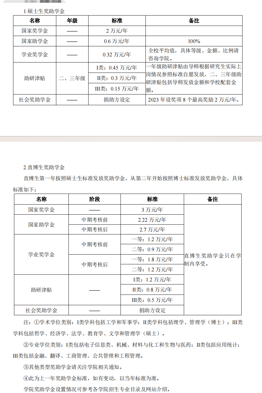
2025西安电子科技大学研究生奖学金和助学金有国家奖学金、学业奖学金、国家助学金、社会奖助学金等,以下是奖助学金设置情况,供大家参考,如有变动,以学校公布消息为准。
说明:全日制硕士研究生国家奖学金通常为20000元/年,学业奖学金通常分为三等(金额4000-12000元不等);国家助学金通常为6000元/年(目前是全覆盖的)。
一、西安电子科技大学研究生奖助学金政策

二、西安电子科技大学简介
西安电子科技大学(Xidian University),简称「西电」或「西军电」,位于陕西省西安市,是中央部属高校,直属于教育部,为全国重点大学,由教育部与工业和信息化部、国家国防科技工业局、中国电子科技集团公司共建,位列国家「双一流」、「211工程」,入选「2011计划」、「985工程优势学科创新平台」,是中国最早的2所国防工业重点军事院校、教育部批准设立的研究生院之一,先后入选国家集成电路人才培养基地、教育部集成攻关大平台、世界一流网络安全学院、国家示范性微电子学院、中国人工智能教育联席会、国家示范性软件学院。
学校前身是1931年诞生于江西瑞金的中央军委无线电学校,历经中央军委无线电通信学校、华北军区电讯工程专科学校、中国人民革命军事委员会工程学校、中国人民解放军通信工程学院等历史时期。1958年迁址西安。1966年转为地方建制,更名为西北电讯工程学院;1988年更名为西安电子科技大学。学校先后隶属中央军委、国防科工委、六机部、四机部、电子工业部、机械电子部、信息产业部,2000年划转教育部管理。
点击展开


" alt="重庆青年职业技术学院护理专业就业前景解析">






