本文为大家整理的是南开大学2023-2025历年研究生复试分数线,包含学硕和专硕,供大家参考,真切希望大家都能考上自己满意的学校。
一、2025年南开大学研究生分数线
请考生认真阅读以下说明:
1. 以上为考生进入我校复试的初试成绩基本要求(即学校线),各学院可在不低于学校复试基本要求的基础上,根据生源和计划情况确定本学院普通计划考生进入复试的初试成绩要求。各学院考生进入复试的初试成绩要求将陆续在学院网站发布,请随时关注学院网站发布的最新信息。
2. 符合下列条件之一后3年内报名参加全国硕士研究生招生考试的考生,可申请享受初试总成绩加10分,同等条件下优先录取。
(1)参加「大学生志愿服务西部计划」「三支一扶计划」「农村义务教育阶段学校教师特设岗位计划」「国际中文教育志愿者」项目之一,服务期满且考核合格。
(2)退役大学生士兵达到全国硕士研究生招生考试报考条件。
加分项目不累计。报考专项计划的考生,不再享受初试加分政策。
工作单位和户籍在国务院公布的民族区域自治地方,且定向就业单位为原单位的少数民族在职人员考生,可按规定享受少数民族照顾政策。
根据《2025年全国硕士研究生招生工作管理规定》,符合规定条件并申请享受初试加分及少数民族照顾政策的考生,须在网上报名时按要求填报相关信息。有关部门按职责分工进行审核。未按规定申报或审核未通过的,不享受相应政策。我校将按照考生在网上报名时填报的信息及有关部门的审核结果执行。由各学院通知享受相应政策后上线考生参加复试并公示。符合加分政策的考生,在计算总成绩时将加分分数计入考生的初试总成绩(单科不加分)。招生学院将在复试前进行相关材料复审。
3. 服役期间获得三等战功、二等功以上奖励或者二级以上表彰,符合全国硕士研究生招生考试报考条件的退役人员,应在教育部规定的全国统考报名时间内申请免初试攻读硕士研究生。我校对符合免初试资格的考生组织复试,复试合格者予以拟录取。
4. 各学院具体的复试时间和安排将陆续在学院网站发布,请随时关注学院网站发布的最新信息。
详情请关注南开大学研究生招生网:https://yzb.nankai.edu.cn
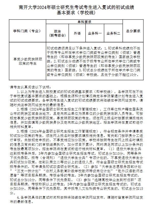
二、2024年南开大学研究生分数线

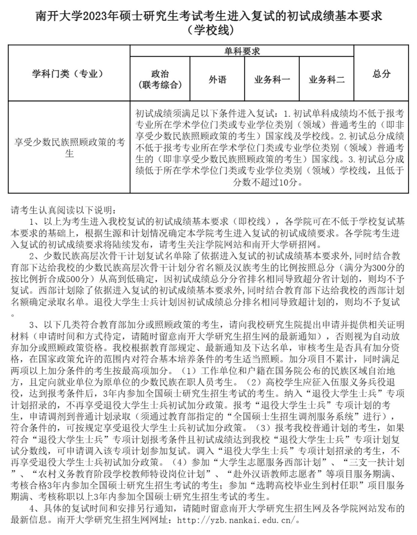
三、2023年南开大学研究生分数线




" alt="调研把脉促提升 精准施策谋发展">
" alt="遵义医科大学 vs 贵州医科大学:哪个好?全面对比分析">






